海南华厦投资管理有限公司招聘公告
海南华厦投资管理有限公司是省属国有企业海南省旅游投资发展有限公司的全资子公司,主要从事景区、商业、酒店、旅游综合体等项目开发建设业务。根据公司业务发展需要,现面向全国公开招聘部分工作人员,具体公告如下:
一、招聘岗位

二、招聘基本条件
(一)拥护中国共产党的领导,遵守中华人民共和国宪法和法律,无违法及失信行为。
(二)具备符合招聘岗位要求的年龄、学历、资质及工作经历,应聘人员年龄、工作经历计算截止时间均为2022年11月30日。其中,资质和工作经历优秀的,可以适当放宽年龄条件。
(三)具备履行岗位职责的身体素质和心理素质。
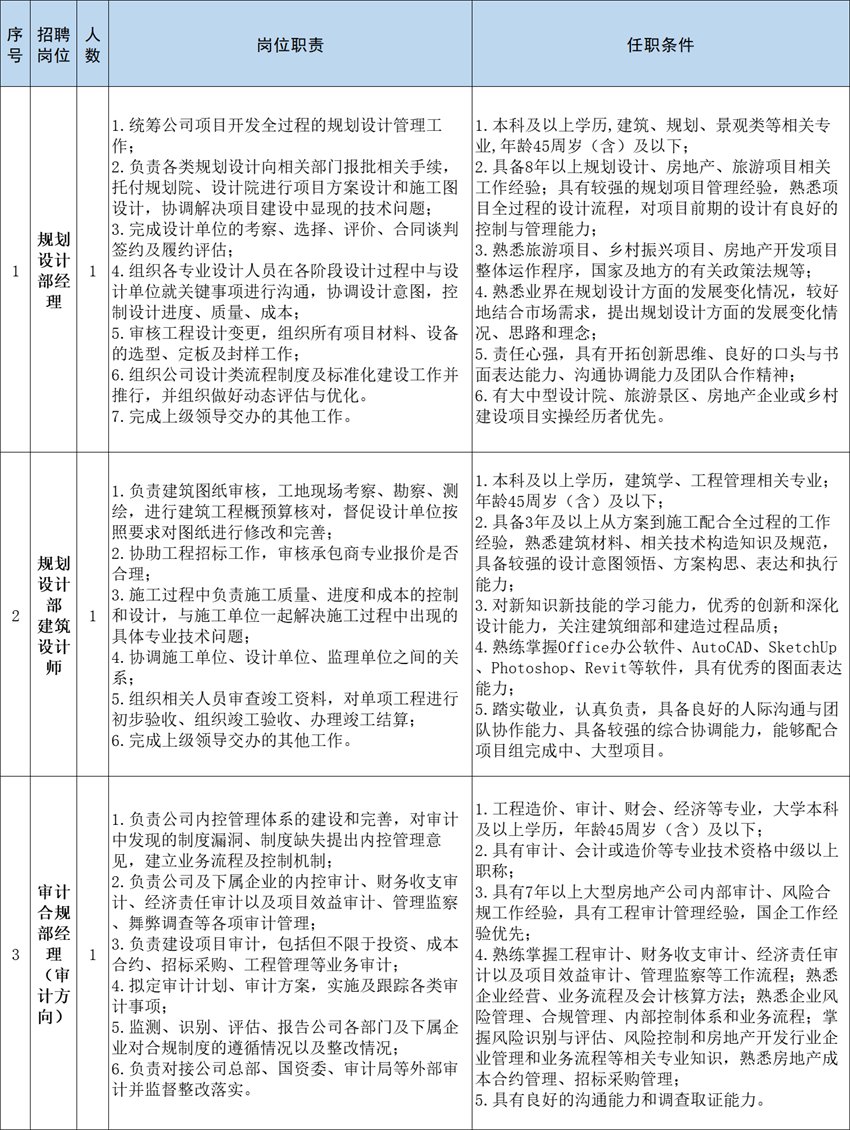
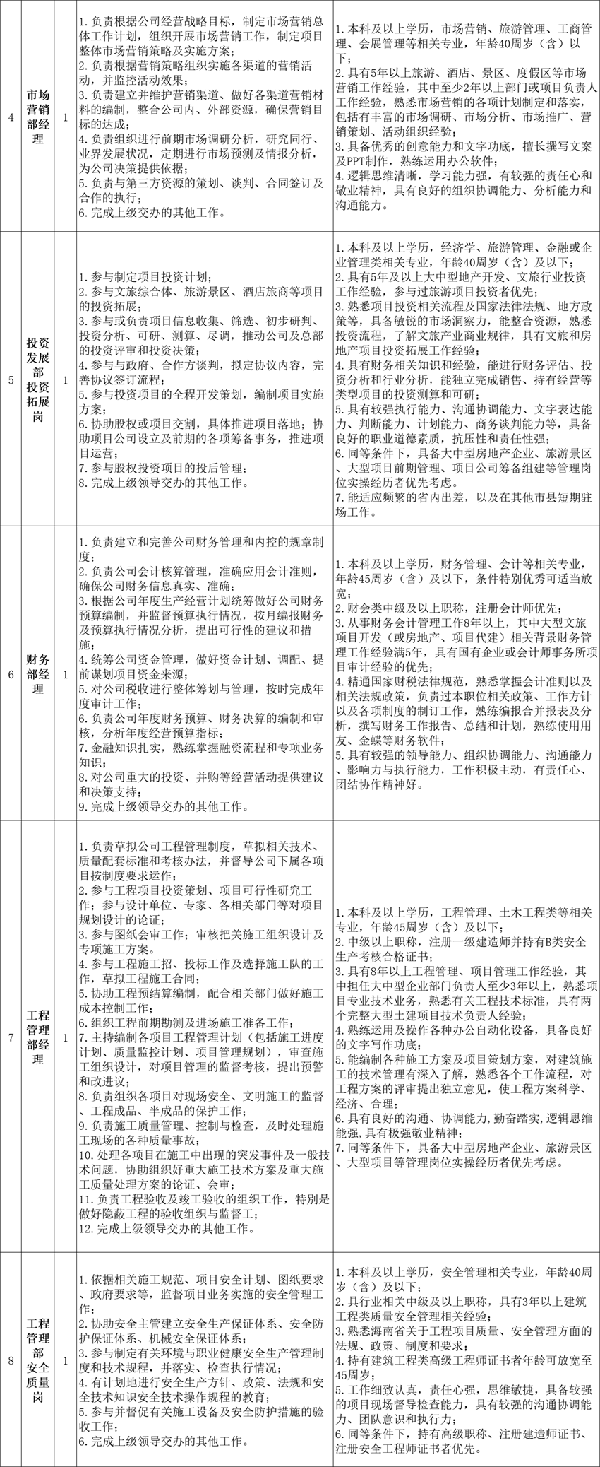
三、岗位职责及任职条件
具体岗位职责及任职要求请详见附件1。


四、薪酬福利和激励
以上人员一经录用待遇从优,具体面议。
五、招聘程序
招聘程序包括个人报名、资格审查、招聘考核、背景调查、体检、录用等程序。
六、报名方式
请下载和填写《海南华厦投资管理有限公司应聘登记表》(详见附件2),粘贴近期免冠彩色电子照片1张,并将报名材料发送至公司邮箱(huasha@hnti.group)进行报名,电子邮件主题须按“应聘岗位+姓名”格式填写,报名截止时间:2023年1月10日。
报名材料包括:
(一)海南华厦投资管理有限公司应聘登记表。
(二)个人材料:
1.有效期内的第二代身份证或护照。
2.学历、学位证书。
3.教育部学历证书电子注册备案表,即从中国高等教育学生信息网(http://www.chsi.com.cn/xlcx/lscx.jsp)下载打印的学历认证材料(学历证书电子注册备案表,有二维码标识),国外学历请提供教育部学历学位认证书。
4.相应岗位要求提供的专业技术资格证、职(执)业资格证、获奖证书、任职文件、奖惩文件、主要业绩介绍等材料。
个人材料应提供扫描件并压缩至一个文件夹内,请将《海南华厦投资管理有限公司应聘登记表》与个人材料分两个文件发送。
七、注意事项
(一)公司将通过电子邮件、手机短信方式通知招聘各环节有关事宜,请确保报名时所留手机号码及电子邮箱正确、畅通,如因手机号码及电子邮箱不正确或不通畅等原因导致未能参加招聘各环节的,视为应聘人员自行放弃。
(二)请应聘人员在招聘过程中实事求是、客观全面地提供个人相关材料,凡弄虚作假者,将取消应聘或聘用资格;已经聘用的,公司有权解除聘用。
(三)为确保招聘的公平、公正,营造风清气正的招聘环境,保证招聘工作顺利进行,应聘人员不得托人说情、打招呼,一经发现即取消应聘/录用资格。
(四)公司承诺将对收集的相关招聘资料严格保密,并仅用于处理本次招聘申请。
(五)公司有权根据实际对招聘工作进行调整,并对本次招聘具有最终解释权。